이 포스팅은 혼자 공부하는 머신러닝 + 딥러닝을 공부하고 정리한것 입니다.
손실 곡선
케라스의 fit() 메서드는 History 클래스 객체를 반환한다. History 객체에는 훈련 과정에서 계산한 지표, 즉 손실과 정확도 값이 저장되어 있다. 이 값을 사용하면 그래프를 그릴 수 있다.
from tensorflow import keras
from sklearn.model_selection import train_test_split
(train_input,train_target),(test_input,test_target)=keras.datasets.fashion_mnist.load_data()
train_scaled=train_input /255.0
train_scaled,val_scaled,train_target,val_target=train_test_split(train_scaled,train_target,test_size=0.2,random_state=42)
def model_fn(a_layer=None):
model=keras.Sequential()
model.add(keras.layers.Flatten(input_shape=(28,28)))
model.add(keras.layers.Dense(100,activation='relu'))
if a_layer:
model.add(a_layer)
model.add(keras.layers.Dense(10,activation='softmax'))
return modelmodel=model_fn() model.summary()

fit() 메서드의 결과를 history 변수에 담아보겠다.
model.compile(loss='sparse_categorical_crossentropy',metrics='accuracy') history=model.fit(train_scaled,train_target,epochs=5,verbose=0)

history 객체에는 훈련 측정값이 담겨 있는 history 딕셔너리가 들어 있다. 이 딕셔너리에 어떤 값이 들어 있는지 확인해 보자.
print(history.history.keys())

손실과 정확도가 포함되어 있다. 케라스는 기본적으로 에포크마다 손실을 계산한다. 정확도는 compile() 메서드에서 metrics 매개변수에 'accuracy'를 추가했기 때문에 history 속성에 포함되었다. history 속성에 포함된 손실과 정확도는 에포크마다 계산한 값이 순서대로 나열된 단순한 리스트이다. 맷플롯립을 사용해 쉽게 그래프로 그릴 수 있다.
import matplotlib.pyplot as plt
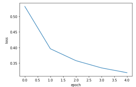
plt.plot(history.history['loss'])
plt.xlabel('epoch')
plt.ylabel('loss')
plt.show()

파이썬 리스트의 인덱스는 0부터 시작하므로 5개의 에포크가 0에서부터 4까지 x축에 표현된다. y축은 계산된 손실 값이다.
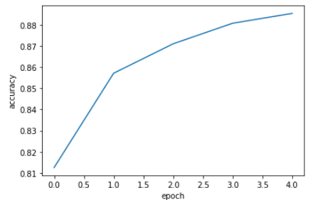
plt.plot(history.history['accuracy'])
plt.xlabel('epoch')
plt.ylabel('accuracy')
plt.show()

확실히 에포크마다 손실이 갑소하고 정확도가 향상한다. 그렇다면 에포크를 늘려서 훈련해 보자.
model=model_fn()
model.compile(loss='sparse_categorical_crossentropy',metrics='accuracy')
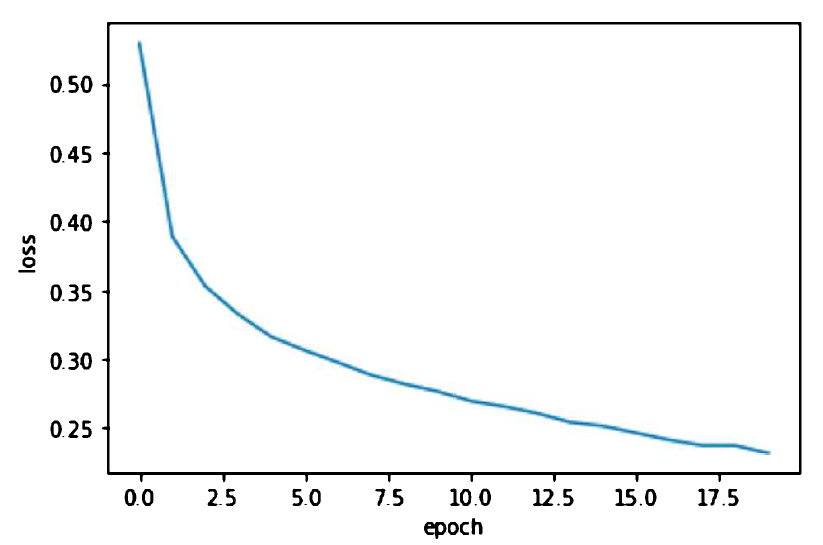
history=model.fit(train_scaled,train_target,epochs=20,verbose=0)
plt.plot(history.history['loss'])
plt.xlabel('epoch')
plt.ylabel('loss')
plt.show()

예상대로 손실이 잘 감소한다. 이전보다 더 나은 모델을 훈련한 것일까? 뭔가 놓친것이 있는것 같다.
검증 손실
4장에서 확률적 경사 하강법을 사용했을 때 과대/과소적합과 에포크 사이의 관계를 알아봤다. 인공 신경망은 모두 일종의 경사 하강법을 사용하기 때문에 동일한 개념이 여기에도 적용된다.
에포크에 따른 과대적합과 과소적합을 파악하려면 훈련 세트에 대한 점수뿐만 아니라 검증 세트에 대한 점수도 필요하다. 따라서 앞에서처럼 훈련 세트의 손실만 그려서는 안된다. 이번에는 손실을 사용해서 과대/과소적합을 다루겠다.

에포크마다 검증 손실을 계산하기 위해 케라스 모델의 fit()메서드에 검증 데이터를 전달할 수 있다. 다음처럼 validation_data 매개변수에 검증에 사용할 입력과 타깃값을 튜플로 만들어 전달한다.
model=model_fn() model.compile(loss='sparse_categorical_crossentropy',metrics='accuracy') history=model.fit(train_scaled,train_target,epochs=20,validation_data=(val_scaled,val_target))
print(history.history.keys())

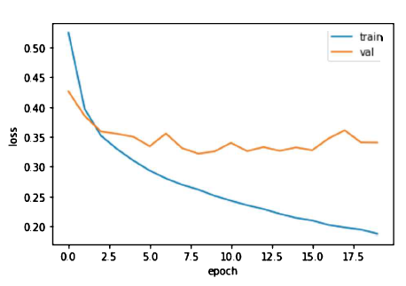
plt.plot(history.history['loss'])
plt.plot(history.history['val_loss'])
plt.xlabel('epoch')
plt.ylabel('loss')
plt.legend(['train','val'])
plt.show()

초기에 검증 손실이 감소하다가 다섯 번째 에포크만에 다시 상승하기 시작한다. 훈련 손실은 꾸준히 감소하기 때문에 전형적인 과대적합 모델이 만들어진다. 검증 손실이 상승하는 시점을 가능한 뒤로 늦추면 검증 세트에 대한 손실이 줄어들 뿐만 아니라 검증 세트에 대한 정확도도 증가할 것이다.
과대적합을 막기 위해 3장에서 배웠던 규제 방식 대신에 신경망에 특화된 규제 방법을 다음 섹션에셔 다루겠다. 당장은 옵티마이저 하이퍼파라미터를 조정하여 과대적합을 완화시킬 수 있는지 알아보겠다.
기본 RMSprop 옵티마이저는 많은 문제에서 잘 동작한다. 만약 이 옵티마이저 대신 다른 옵티마이저를 테스트해 본다면 Adam이 좋은 선택이다. Adam은 적응적 학습률을 사용하기 때문에 에포크가 진행되면서 학습률의 크기를 조정할 수 있다.
model=model_fn()
adam=keras.optimizers.Adam(learning_rate=0.001)
# model.compile(optimizer='adam',loss='sparse_categorical_crossentropy',metrics='accuracy')
model.compile(optimizer=adam,loss='sparse_categorical_crossentropy',metrics='accuracy')
history=model.fit(train_scaled,train_target,epochs=20,validation_data=(val_scaled,val_target))
plt.plot(history.history['loss'])
plt.plot(history.history['val_loss'])
plt.xlabel('epoch')
plt.ylabel('loss')
plt.legend(['train','val'])
plt.show()

과대적합이 훨씬 줄었다. 이는 Adam 옵티마이저가 이 데이터셋에 잘 맞는다는 것을 보여 준다. 더 나은 손실 곡선을 얻으려면 학습률을 조정해서 다시 시도해 볼 수도 있다. 다음 섹션에서는 신경망에서 사용하는 대표적인 규제 방법을 알아보겠다.
드롭아웃
드롭아웃(dropout)은 다음 그림처럼 훈련 과정에서 층에 있는 일부 뉴런을 랜덤하게 꺼서(즉 뉴런의 출력을 0으로 만들어) 과대적합을 막는다.

뉴런은 랜덤하게 드롭아웃 되고 얼마나 많은 뉴런을 드롭할지는 우리가 정해야 할 또 다른 하이퍼파라미터이다.
드롭아웃이 왜 과대적합을 막을까? 이전 층의 일부 뉴런이 랜덤하게 꺼지면 특정 뉴런에 과대하게 의존하는 것을 줄일 수 있고 모든 입력에 대해 주의를 기울여야 한다. 일부 뉴런의 출력이 없을 수 있다는 것을 감안하면 이 신경망은 더 안정적인 예측을 만들 수 있을 것이다.
또 다른 해석은 앞의 드롭아웃이 적용된 2개의 신경망 그림을 보면 드롭아웃을 적용해 훈련하는 것은 마치 2개의 신경망을 앙상블 하는 것처럼 상상할 수 있다. 앙상블은 과대적합을 막아 주는 아주 좋은 기법이다.
드롭아웃은 층처럼 사용되지만 훈련되는 모델 파라미터는 없다.
model=model_fn(keras.layers.Dropout(0.3)) model.summary()

드롭아웃층은 일부 뉴런의 출력을 0으로 만들지만 전체 출력 배열의 크기를 바꾸지는 않는다.
물론 훈련이 끝난 뒤에 평가나 예측을 수행할 때는 드롭아웃을 적용하지 말아야 한다. 훈련된 모든 뉴런을 사용해야 올바른 예측을 수행할 수 있다. 다행이도 텐서플로와 케라스는 모델을 평가와 예측에 사용할 떄는 자동으로 드롭아웃을 적용하지 않는다.
model.compile(optimizer='adam',loss='sparse_categorical_crossentropy',metrics='accuracy')
history=model.fit(train_scaled,train_target,epochs=20,validation_data=(val_scaled,val_target))
plt.plot(history.history['loss'])
plt.plot(history.history['val_loss'])
plt.xlabel('epoch')
plt.ylabel('loss')
plt.legend(['train','val'])
plt.show()

과대적합이 확실히 줄었다. 열 번째 에포크 정도에서 검증 손실의 감소가 멈추지만 크게 상승하지 않고 어느정도 유지되고 있다. 이 모델은 20번의 에포크 동안 훈련했기 때문에 결국 다소 과대적합 되어 있다. 그렇다면 과대적합 되지 않은 모델을 얻기 위해 에포크 횟수를 10으로 하고 다시 훈련해야 한다.
모델 저장과 복원
나중에 이 모델을 사용하려면 저장해야 한다.
model=model_fn(keras.layers.Dropout(0.3)) model.compile(optimizer='adam',loss='sparse_categorical_crossentropy',metrics='accuracy') history=model.fit(train_scaled,train_target,epochs=10,validation_data=(val_scaled,val_target))
케라스 모델은 훈련된 모델의 파라미터를 저장하는 간편한 save_weights() 메서드를 제공한다. 기본적으로 이 메서드는 텐서플로의 체크포인트 포맷으로 저장하지만 파일의 확장자가 '.h5'일 경우 HDF5 포맷으로 저장한다.
model.save_weights('model-weights.h5')또한 모델 구조와 파라미터를 함께 저장하는 save() 메서드도 제공한다. 기본적으로 이 메서드는 텐서플로의 SavedModel 포맷으로 저장하지만 파일의 확장자가 '.h5'일 경우 HDF5포맷으로 저장한다.
model.save('model-whole.h5')
이 두 파일이 잘 만들어졌는지 확인해 보자.
!ls -al *.h5

두가지 실험을 해보자. 첫 번째는 훈련을 하지 않은 새로운 모델을 만들고 model-weights.h5 파일에서 훈련된 모델 파라미터를 읽어서 사용한다. 두 번쨰는 아예 model-whole.h5 파일에서 새로운 모델을 만들어 바로 사용한다.
mode=model_fn(keras.layers.Dropout(0.3))
model.load_weights('model-weights.h5')

이 모델의 검증 정확도를 확인해 보겠다. 케라스에서 예측을 수행하는 predict() 메서드는 사이킷런과 달리 샘플마다 10개의 클래스에 대한 확률을 반환한다.

import numpy as np val_labels=np.argmax(model.predict(val_scaled),axis=-1) print(np.mean(val_labels==val_target))

모델의 predict() 메서드 결과에서 가장 큰 값을 고르기 위해 넘파이 argmax() 함수를 사용했다. 이 함수는 배열에서 가장 큰 값의 인덱스를 반환한다.
argmax() 함수의 axis=-1은 배열의 마지막 차원을 따라 최댓값을 고른다. 검증 세트는 2차원 배열이기 때문에 마지막 차원은 1이 된다.

이번에는 모델 전체를 파일에서 읽은 다음 검증 세트의 정확도를 출력해 보겠다. 모델이 저장된 파일을 읽을 때는 케라스가 제공하는 load_mode() 함수를 사용한다.
model=keras.models.load_model('model-whole.h5')
model.evaluate(val_scaled,val_target)


그런데 이 과정을 돌이켜 보면 20번의 에포크 동안 모델을 훈련하여 검증 점수가 상승하는 지점을 확인했다. 그다음 모델을 과대적합 되지 않는 에포크만큼 다시 훈련했다. 모델을 두 번씩 훈련하지 않고 한 번에 끝낼 수는 없을까? 드디어 케라스의 콜백을 사용할 차례이다.
콜백
콜백(callback)은 훈련 과정 중간에 어떤 작업을 수핼할 수 있게 하는 객체로 keras.callbacks 패키지 아래에 있는 클래스들이다. fit() 메서드의 callbacks 매개변수에 리스트로 전달하여 사용한다.
여기서 사용할 ModelCheckpoint 콜백은 기본적으로 최상의 검증 점수를 만드는 모델을 저장한다. 저장될 파일 이름을 'best-model.h5'로 지정하여 콜백을 적용해 보겠다.
model=model_fn(keras.layers.Dropout(0.3))
model.compile(optimizer='adam',loss='sparse_categorical_crossentropy',metrics='accuracy')
checkpoint_cb=keras.callbacks.ModelCheckpoint('best-model.h5')
model.fit(train_scaled,train_target,epochs=20,validation_data=(val_scaled,val_target),callbacks=[checkpoint_cb])모델이 훈련한 후에 best-model.h5에 최상의 검증 점수를 낸 모델이 저장된다. 이 모델을 load_model() 함수로 다시 읽어서 예측을 수행해본다.
model=keras.models.load_model('best-model.h5')
model.evaluate(val_scaled,val_target)

ModelCheckpoint 콜백이 가장 낮은 검증 점수의 모델을 자동으로 저장해 주었다. 하지만 여전히 20번의 에포크 동안 훈련을 한다. 사실 검증 점수가 상승하기 시작하면 그 이후에는 과대적합이 더 커지기 때문에 훈련을 계속할 필요가 없다. 이때 훈련을 중지하면 컴퓨터 자원과 시간을 아낄 수 있다. 이렇게 과대적합이 시작되기 전에 훈련을 미리 중지하는 것을 조기 종료 early stopping 라고 부르며, 딥러닝 분야에서 널리 사용한다.
케라스에는 조기 종료를 위한 EarlyStopping 콜백을 제공한다. 이 콜백의 patience 매개변수는 검증 점수가 향상되지 않더라도 참을 에포크 횟수로 지정한다. 또한 restore_best_weights 매개변수를 True로 지정하면 가장 낮은 검증 손실을 낸 모델 파라미터로 되돌린다.
EarlyStopping 콜백은 ModelCheckpoint 콜백과 함께 사용하면 가장 낮은 검증 손실의 모델을 파일에 저장하고 검증 손실이 다시 상승할 때 훈련을 중지할 수 있다. 또한 훈련을 중지한 다음 현재 모델의 파라미터를 최상의 파라미터로 되돌린다.
model=model_fn(keras.layers.Dropout(0.3))
model.compile(optimizer='adam',loss='sparse_categorical_crossentropy',metrics='accuracy')
checkpoint_cb=keras.callbacks.ModelCheckpoint('best-model.h5')
early_stopping_cb=keras.callbacks.EarlyStopping(patience=2,restore_best_weights=True)
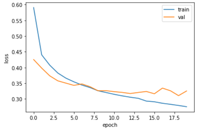
history=model.fit(train_scaled,train_target,epochs=20,verbose=0,
validation_data=(val_scaled,val_target),
callbacks=[checkpoint_cb,early_stopping_cb])print(early_stopping_cb.stopped_epoch)

에포크 횟수가 0부터 시작하기 때문에 11은 12번째 에포크에서 훈련이 중지되었다는 것을 의미한다. patience를 2로 지정했으므로 최상의 모델은 열한 번째 에포크일 것이다.
plt.plot(history.history['loss'])
plt.plot(history.history['val_loss'])
plt.xlabel('epoch')
plt.ylabel('loss')
plt.legend(['train','val'])
plt.show()

마지막으로 조기 종료로 얻은 모델을 사용해 검증 세트에 대한 성능을 확인해 보겠다.
model.evaluate(val_scaled,val_target)

결론
이번 시간에는 인공 신경망 모델을 훈련하기 위한 다양한 도구를 배웠다. fit() 메서드의 반환값을 사용해 훈련 세트와 검증 세트에 대한 손실을 그래프로 그릴 수 있었다.
과대적합을 막기 위해 신경망에서 즐겨 사용하는 대표적인 규제 방법인 드롭아웃을 알아보았다. 드롭아웃은 일부 뉴런의 출력을 랜덤하게 꺼서 일부 뉴런에 의존하는 것을 막고 마치 많은 신경망을 앙상블 하는 효과를 낸다.
'Machine Learning > Basic' 카테고리의 다른 글
| [8-2] 합성곱 신경망을 사용한 이미지 분류 (0) | 2021.04.14 |
|---|---|
| [8-1] 합성곱 신경망 (0) | 2021.04.14 |
| [7-2] 심층 신경망 (0) | 2021.04.13 |
| [7-1] 인공 신경망 (0) | 2021.04.13 |
| [6-3] 주성분 분석 (0) | 2021.04.13 |